We are witnessing the birth of the Agent Economy. AI agents are no longer just chatbots; they are becoming autonomous economic actors capable of executing complex DeFi strategies, managing DAOs, and coordinating logistics.
But autonomy brings a critical engineering challenge: Trust.
If an anonymous agent claims to have executed a high-stakes arbitrage strategy or processed sensitive medical data, how can you verify it? You cannot audit the model weights in real-time, and you certainly cannot trust a black-box server.
ERC-8004 (Trustless Agents) proposes a standard to solve this. It introduces a modular system for agent discovery and verification. In this article, we will tear down the technical architecture of ERC-8004 and demonstrate how to build its most critical component, the Validation Registry using Marlin Oyster TEEs.
The Architecture of ERC-8004
ERC-8004 is not a single contract but a suite of three interconnected registries that act as singletons on any EVM chain.
1. Identity Registry: The Agent Passport
The foundation is a modified ERC-721 contract using the URIStorage extension. Unlike a standard NFT which represents static media, this token represents a functional software agent.
The Technical Spec:
-
Global Namespace: Agents are identified via a composite string: {namespace}:{chainId}:{identityRegistry} (e.g., eip155:1:0x742…).
-
Split Storage: To save gas, the registry stores only a pointer (agentURI). The rich metadata lives off-chain (IPFS/Arweave).
-
Security: A critical function is setAgentWallet. This assigns a payment destination for the agent. To prevent hijacking, it requires an EIP-712 signature, proving the agent owner actually controls the destination wallet.
The Agent Card (Off-Chain Schema):
For developers, the agentURI is the most important integration point. It resolves to a JSON file defining the agent’s capabilities.
{
"type": "https://eips.ethereum.org/EIPS/eip-8004#registration-v1",
"name": "QuantExec-Alpha",
"endpoints": [
{
"name": "A2A",
"endpoint": "https://agent.example/.well-known/agent-card.json",
"version": "0.3.0"
},
{
"name": "MCP",
"endpoint": "https://mcp.agent.eth/"
}
],
"supportedTrust": ["reputation", "tee-attestation"]
}
2. Reputation Registry: The Signal Layer
Trust is established through a hybrid feedback loop. The registry does not store full text reviews on-chain (too expensive). Instead, it stores “signals” and cryptographic commitments.
The giveFeedback Workflow:
When a user (or another agent) interacts with an agent, they call:
function giveFeedback(
uint256 agentId,
uint8 score, // 0-100 Integer
string tag1, // e.g., "DeFi"
string tag2, // e.g., "Latency"
string endpoint,
string feedbackURI, // Link to off-chain logs/details
bytes32 feedbackHash // KECCAK-256 of the off-chain file
) external
This creates an immutable audit trail. Smart contracts can read the score directly for gating (e.g., “Only allow agents with score > 90”), while off-chain indexers can verify the feedbackHash to ensure the detailed reviews haven’t been tampered with.
3. Validation Registry: Proof of Execution
Identity and Reputation are social layers. They tell you who an agent is and if people like them. But they don’t solve the hard engineering problem: Proof of Execution.
The Validation Registry allows agents to request cryptographic verification of their work.
The Flow:
- Request: The Agent calls validationRequest with a requestHash (a commitment to the inputs/outputs of the task).
- Verification: A Validator checks the work off-chain.
- Response: The Validator calls validationResponse with a result (pass/fail) and a proof.
ERC-8004 is deliberately agnostic about how validation occurs. The validatorAddress is a smart contract that implements domain-specific verification logic:
| Trust Model | Mechanism | Use Case |
|---|---|---|
| TEE Attestation | Hardware-backed proof of execution | General-purpose verifiable compute |
| zkML | Zero-knowledge proofs of ML inference | Privacy-preserving AI |
| Stake-Secured | Economic incentives with slashing | High-value DeFi operations |
| Trusted Judges | Human/automated arbitration | Subjective quality assessment |
Marlin’s Oyster: TEE Infrastructure for Agent Validation
Now we arrive at the critical question: how do you actually implement TEE-based validation for ERC-8004?
Marlin’s Oyster platform provides the complete infrastructure, from enclave provisioning to on-chain attestation verification, that makes hardware-backed agent validation practical.
Why TEEs for Agent Validation?
Trusted Execution Environments provide three properties essential for trustless agent economies:
1. Integrity: Code running inside a TEE cannot be modified by the host machine, not by the operator, not by malware, not by root access. This guarantees that the agent logic executes exactly as deployed.
2. Confidentiality: Data inside the TEE cannot be accessed by the host, enabling agents to process sensitive inputs (medical records, financial data, private keys) without exposing them to node operators.
3. Attestation: Users can cryptographically verify exactly what code is running inside the enclave, proving that results came from the expected computation. This is the bridge between off-chain execution and on-chain trust.
Platform Overview
Marlin Oyster is a verifiable computing protocol that deploys workloads over a decentralized network of TEE-enabled nodes. It provides two deployment models:
Oyster CVM (Confidential Virtual Machines)
- Full Linux environment inside AWS Nitro Enclaves
- Suitable for long-running agent processes
- Dedicated resources with flexible networking
- No execution time limits
- Ideal for persistent agent deployments, complex multi-step tasks, stateful operations
Oyster Serverless
- JavaScript/WASM functions with 5-minute execution limit
- Auto-scaling with pay-per-execution pricing
- Zero fixed cost, shared infrastructure
- Ideal for: stateless validation functions, periodic checks, event-driven tasks
For ERC-8004 validation, Oyster CVM is typically the right choice. Validators need to run complex verification logic, potentially re-execute agent tasks, and maintain state across multiple validation requests.
Documentation: Oyster CVM Guide | Oyster Serverless Guide
Integrating Oyster with ERC-8004 Validation
Here’s how the pieces fit together for TEE-validated agent interactions:
Agent Registration Flow
-
Deploy Agent to Oyster CVM: Package the agent as a Docker container and deploy to Oyster’s decentralized network
-
Generate Attestation: The enclave generates a hardware-backed attestation proving its identity and code measurements
Attestation & Verification Infrastructure
When agents run inside Oyster enclaves, they generate cryptographic attestations from AWS Nitro hardware containing:
| Field | Purpose |
|---|---|
| timestamp | Freshness verification |
| pcrs | Platform Configuration Registers: The most critical component. These are cryptographic hashes of your code and OS. |
| certificate | Signs the attestation document |
| cabundle | Certificate chain to AWS Nitro Root |
| public_key | Enclave’s key for secure channels |
| user_data | Custom data (instance specs, etc.) |
The Verification Stack To make these attestations usable on-chain for ERC-8004, Marlin provides a suite of verification tools:
| Component | What It Does | Why It Matters |
|---|---|---|
| Reproducible Builds | Nix-based deterministic builds producing identical binary hashes | Anyone can independently compute expected PCRs; trust rooted in auditable code |
| NitroProver | Solidity library for on-chain attestation verification | Smart contracts can verify certificate chains, PCRs, and attestation freshness |
| Chain of Trust | Attestation verifier enclave verified once, then signs other verifications | Amortizes expensive on-chain verification; subsequent checks need only signature verification |
Documentation: Remote Attestation | Reproducible Builds | NitroProver | Attestation Verifier
-
Register Identity: Create an ERC-8004 identity with supportedTrust including “tee-attestation”
-
Link Enclave to Identity: Register the enclave’s public key on-chain, verified through attestation
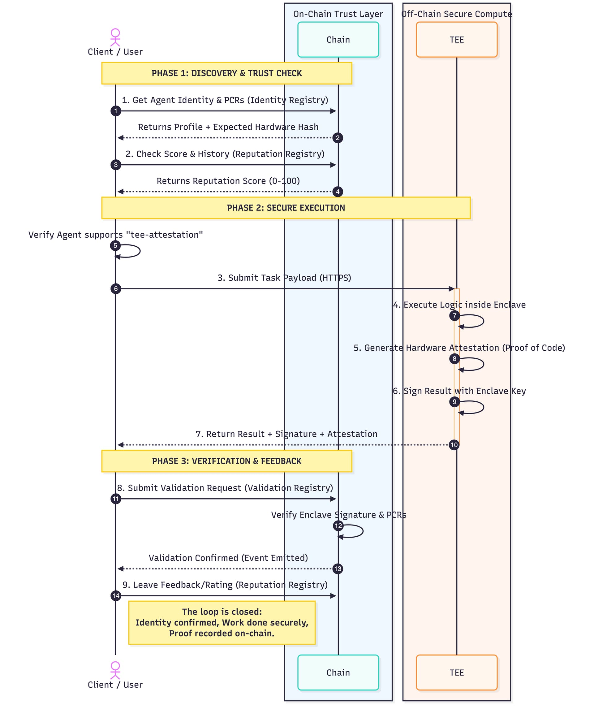
Complete Interaction Diagram:
Why This Matters
By combining ERC-8004 with Marlin Oyster, you create a closed loop of trust:
- Identity: The agent exists on-chain.
- Execution: The agent runs in a Marlin Oyster TEE.
- Validation: The TEE Attestation proves to the ERC-8004 Registry that the code ran honestly.
This infrastructure allows developers to build “Provable AI” agents that can manage funds and execute critical logic without users ever needing to trust the developer’s backend.
